大阪地検特捜部<公文書改ざん>佐川氏、立件見送りへ 虚偽作成罪問えず

26

    • 1名無し2018/04/13(Fri) 08:20:16ID:QyODQwMDY(1/3)NG報告

      学校法人「森友学園」(大阪市)への国有地売却を巡り、財務省の決裁文書が改ざんされた問題で、大阪地検特捜部は、前国税庁長官の佐川宣寿氏(60)ら同省職員らの立件を見送る方針を固めた模様だ。捜査関係者が明らかにした。決裁文書から売却の経緯などが削除されたが、文書の趣旨は変わっておらず、特捜部は、告発状が出されている虚偽公文書作成などの容疑で刑事責任を問うことは困難との見方を強めている。今後、佐川氏から事情を聴いたうえで、上級庁と最終協議する。

       国有地が不当に約8億円値引きされたとし、佐川氏以外の同省職員らが告発された背任容疑についても、特捜部は違法性があったとまではいえないと判断しているとみられ、立件は難しい状況だという。

       決裁文書は昨年2~4月、学園側との交渉記録に加え、安倍晋三首相の妻昭恵氏や複数の政治家の名前が決裁後に削除されるなどした。当時、同省理財局長だった佐川氏が「学園と価格交渉していない」などと国会で答弁した内容に合わせるため、改ざんされたとみられる。

       虚偽公文書作成罪は、権限を持つ者が文書の趣旨を大幅に変えることが成立要件となるが、改ざんが明らかになった14の決裁文書では、契約の方法や金額など根幹部分の変更はなく、特捜部は交渉経緯などが削除されるなどしても、文書の本質は変わらないと判断したとみられる。

       一方、国有地売却では、小学校建設中に多量のごみが見つかったため、国が8億円値引きして売却した経緯が問われた。小学校の名誉校長だった昭恵氏らに同省職員らが配慮したり、自らの保身や学園の利益を図る目的で値引きしたりして、国に損害を与えたとする背任容疑の告発が相次いでいる。

       しかし特捜部は、ごみの処理による開校の遅れを理由に、学園が国に損害賠償を求める意向を伝えた▽売買契約後にごみ問題でトラブルにならないよう、国に賠償請求できない特約が盛り込まれた--などの点を重視。値引きの背景には、ごみの処理の問題や賠償請求を避ける意味合いが一定程度あったとみている。
      https://headlines.yahoo.co.jp/hl?a=20180413-00000006-mai-soci

    • 2중세 방사능 jap land2018/04/13(Fri) 09:23:10ID:g2NjY1NDM(1/1)NG報告

      위조와 날조는 일본인의 핵심 구성 요소이기 때문에

      어차피 날조에 날조로 반복하는 놈이 등장하는 것에 불과하다ㅋ

    • 3名無し2018/04/13(Fri) 09:23:52ID:QyODQwMDY(2/3)NG報告

      韓国人 ←安倍が改竄したwwww

    • 4名無し2018/04/13(Fri) 09:25:31ID:QyODQwMDY(3/3)NG報告

      >>2
      ポイント・・
      >虚偽公文書作成罪は、権限を持つ者が文書の趣旨を大幅に変えることが成立要件となるが、
      >改ざんが明らかになった14の決裁文書では、契約の方法や金額など根幹部分の変更はなく、
      >特捜部は交渉経緯などが削除されるなどしても、文書の本質は変わらないと判断したとみられる。


      読んで理解できないの?ww

    • 5名無し2018/04/13(Fri) 09:29:35ID:gwMTEzODM(1/1)NG報告

      > 特捜部は交渉経緯などが削除されるなどしても、文書の本質は変わらない

      っていうかさ
      書き換えられる前の文書があるんだから
      それで、内閣の関与が証明できるはずだろ
      なぜ証明できないの?

      証明できなければ、関与はなかったということだろ

    • 6名無し2018/04/13(Fri) 09:30:51ID:Q3NDk4NTE(1/1)NG報告

      >>1
      野党のパフォーマンスとマスコミのパパラッチがひどくて関係者のストレスがMAX
      自殺者も出てるんだから、そっちを取り締まってほしい。

    • 7名無し2018/04/13(Fri) 09:38:28ID:gxMjY3NjA(1/2)NG報告

      >>5

      意味が理解できてないな。

      書類作成権のある省庁が正式な手順で文書を修正して内容として不備が無いから無罪なの。

    • 8名無し2018/04/13(Fri) 09:43:14ID:gxMjY3NjA(2/2)NG報告

      >>2

      パククネの18の罪状一つよりも軽い内容だって理解してる?
      韓国では罪にすら問われないレベルなんだがw

    • 9名無し2018/04/13(Fri) 10:28:36ID:kzMTQ2Njg(1/1)NG報告

      韓国なら懲役24年なのに

    • 10名無し2018/04/13(Fri) 10:28:50ID:E1ODgxMTE(1/1)NG報告

      結局、望む様な容疑がかけられないのにいつまでやってるんだか?
      一生懸命やってるのメディアとぽんこつ野党だけだろ
      俺のリアルな安倍批判者でさえ「指示はしなかったかも知れないけど…」って枕詞置かないとそのあとの批判が出てこないんだぞ
      こんなものやってる暇があるのかよ?
      もう春だ
      また朝鮮戦争騒動が始まるのに

    • 11名無し2018/04/13(Fri) 10:31:13(1/1)

      このレスは削除されています

    • 12名無し2018/04/13(Fri) 10:35:43ID:A1NzIwMTQ(1/1)NG報告

      >>11
      韓国人は安倍からタカるコジキだろ?

      どうか…どうか…金をくれ〜

    • 13名無し2018/04/13(Fri) 10:48:07ID:Q1ODMzNzY(1/1)NG報告

      立件見送りしてから、佐川の証人喚問すればよかったのにな。立憲民主党、アホや。

    • 14ヒーロー2018/04/13(Fri) 11:00:16ID:A4MTE2OTA(1/1)NG報告

      >>11
      健全な日本人は、「日本の良心勢力(敢えて良心的日本人とは言わない)」を冷ややかな目で見ているよ。

    • 15名無し2018/04/13(Fri) 15:18:29ID:c2MjE2MjU(1/2)NG報告

      >>2
      読解力ないのがわかる一文

    • 16名無し2018/04/13(Fri) 15:22:21ID:c2MjE2MjU(2/2)NG報告

      >>6
      マスゴミはとくに。
      マスゴミの嘘や偽造記事損害賠償のあり方を見直すべきだな。

    • 17世界最高美男2018/04/13(Fri) 15:40:40ID:IzMzEwNjU(1/1)NG報告

      입만 열면 거짓말
      입으로 똥을 배출하는 민족
      대단하다

    • 18闇金2018/04/13(Fri) 16:05:57ID:UyMjM4ODg(1/1)NG報告

      >>1

      ヽ(`Д´)ノ<原本自体いじってはダメだろうニダ。そうしたら、書き換え放題になってしまうニダし。日本人は本当にゴミニダね。

    • 19名無し2018/04/14(Sat) 04:24:08ID:k2Nzc0MTY(1/1)NG報告

      >>1
      罪に問えないものを1年以上も騒いでる…
      日本も韓国化しつつあるな、、、orz

    • 20名無し2018/04/14(Sat) 06:45:33ID:Q0OTY4NzI(1/2)NG報告

      >>2
      文在寅の息子へ便宜よりも軽いレベルの話なこれw

    • 21Raspberry2018/04/14(Sat) 06:54:17ID:cxNzkxNDA(1/1)NG報告

      籠池が怒鳴り込んでいる音声データが出た時点で
      国と籠池は喧嘩状態なのが確定してまして
      籠池と仲良くて優遇したような状況ではないことがはっきりしちゃいました。

      お友達優遇でも何でもない話。
      野党は見えないフリをしてますがね。

    • 22名無し2018/04/14(Sat) 07:55:06ID:Q0OTY4NzI(2/2)NG報告

      籠池のついた嘘
      ・本名 → 通名だった
      ・自治省に入省した後に奈良県庁に出向した → 経歴詐称 全くの嘘
      ・契約書 → 3枚も有り詐欺 (この容疑で収監中 まもなく逮捕)
      ・天皇陛下が来園 → 市内の公的施設に来ただけ
      ・日本会議所属 → 数年前に脱退済
      ・安倍総理が森友学園に来園した → 後で訂正
      ・安倍晋三記念小学校と言う名前 → 開成小学校と言う名前だった
      ・麻生との癒着の写真 → 単なるパーティーの集合写真だった
      ・百万円を返しに → 中身はただの白紙の紙だった

      その他現在発覚している詐欺行為も複数

      こんな奴が真実を言っていると信じる馬鹿がいるのが笑える。

    • 23名無し2018/04/14(Sat) 08:56:58ID:g0NTYwMDg(1/1)NG報告

      やはり、決定的なのは野田中央公園問題だ。

      森友問題は、8億円の土地を1億3000万円に大幅値引したというのが発端だったし、ネット環境を持たない情報弱者の老人は未だにそれを信じ込んでいるが、森友の土地に隣接する野田中央公園は、13億円の土地をたった2000万円に値引した。

      つまり、8億円ではなく、1500万円の価値しかない土地を、近畿財務局は1億3000万円で籠池に売りつけて、国庫を潤したというのが実態なのだ。

      地上波のテレビと大新聞は隠し続けているが、野田中央公園の関係者が逮捕すれば、それですべて解決し、ありもしない問題をでっちあげた朝日新聞が窮地に陥る。

    • 24名無し2018/04/14(Sat) 09:00:43(1/1)

      このレスは削除されています

    • 25名無し2018/04/14(Sat) 17:12:45ID:E3ODI1NzA(1/1)NG報告

      >>1
      미개한 흑인국가

    • 26makobee◆EoU1RT4iGw2018/04/14(Sat) 18:30:36ID:Q3NzQ0NDQ(1/1)NG報告

      >>1
      -----------
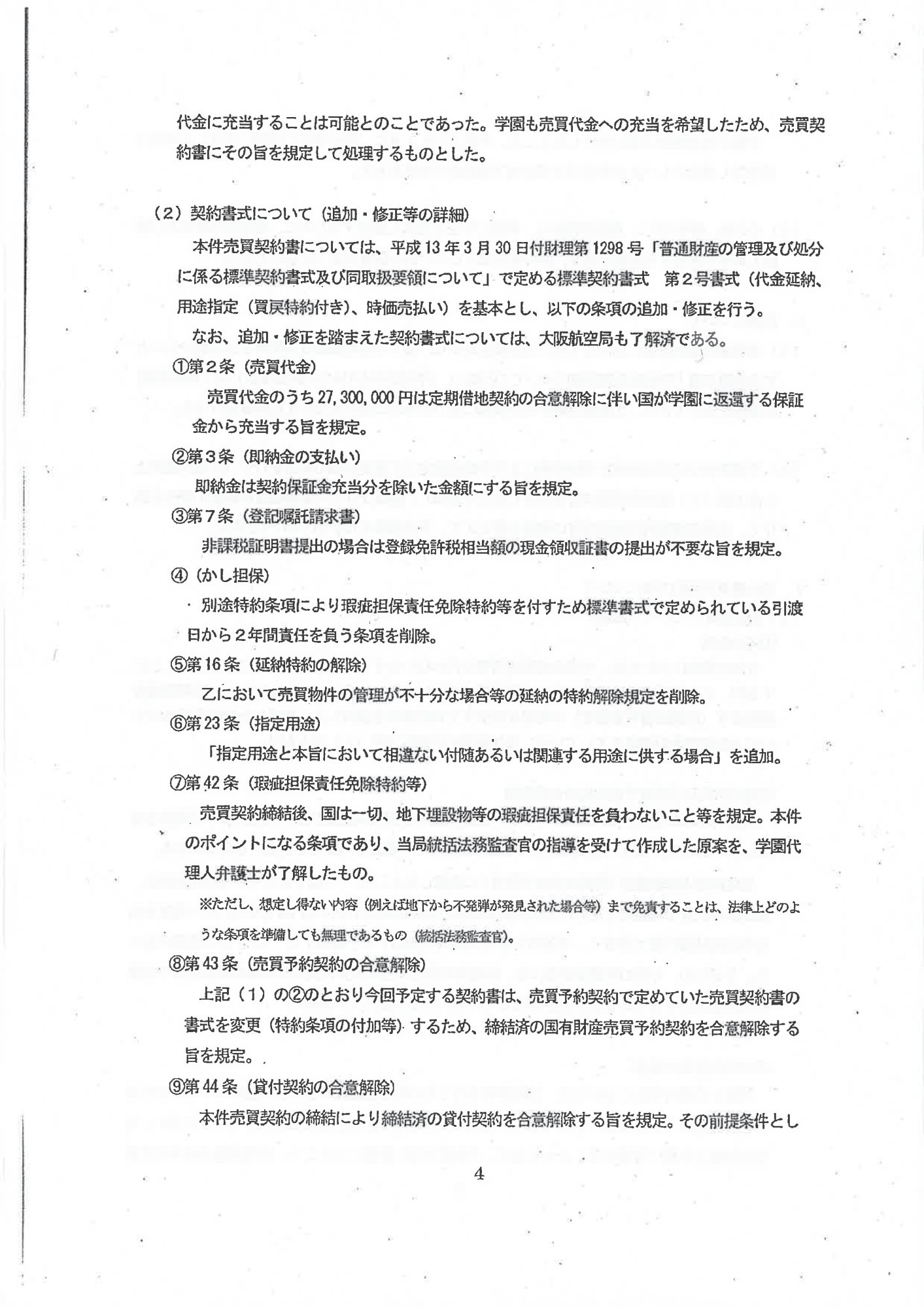
      ▽売買契約後にごみ問題でトラブルにならないよう、国に賠償請求できない特約が盛り込まれた

       上記はの内容については、既に公開済みで、参考までに公開されてい契約書の調書部分ですが、画像化してアップしておく。
       この特約は、契約書の「第42条」に記載した内容であり、この免責特約の有効性の範囲が8億の値引きに相当するかは議論があるが、訴訟問題に巻き込まれたくない近畿財務局の立場としては、有り得るかなと思う。
       「事なかれ主義」の官僚達は、訴訟リスクを無くすために、限界までの値引きに応じる代わりに、免責特約(あくまでこれ以上の想定外の追加ごみが発見されても、ごみ問題を起因とした問題は免責とする内容)を結んだのは違和感はない。瑕疵担保責任を全部免責はできないが、ある特定の範囲に絞った免責であれば有効であり、この特約は法的に有効な内容と理解しています。
       この特約を結ぶ経緯については、改ざん前(経緯の削除)の文章の方が多くの情報がある。そして、訴訟リスクの大きさを恐れていたのかを理解を得る為に、補足情報が非常に多い。追加のゴミが出てきた事で、籠池は訴訟をちらつかせて値引きを迫った。削除された文章には、籠池が、保守団体、政治家、安倍首相夫人等の関係をちらつかせていた。また当時野党であったが、保守系の政治家の名前まで載っていた。削除されたのは、当事者以外の個人名の部分。この内容を読めば、籠池が提訴した場合に、通常の土地取引以外の問題に巻き込まれるリスクを懸念しなければならない様子が判ります。ただ、実態は「虎の威を借りる狐」ですがね。籠池の行動は、暗黙の内に「問題を大きくしたくないのであれば、値引きに応じろ!」と恫喝していたに等しいが、その恫喝に屈したとも言える。この部分は、近畿財務局の問題より、航空局から引き継いだ「埋設ごみ」の量的情報を信じて、初期の契約書に記載していた範囲より大きな範囲でゴミが出てきた事が起因している。結果、籠池に付け入る原因を与えたのは、近畿財務局ではなく航空局ともいえる。この点、近畿財務局は板挟みともいえる状況で、訴訟された場合の責任分界点は、航空局とも関係する為、かなりややこしい。 
       この事件を振り返る度に、籠池氏は、本当に迷惑な人だと思う。

レス投稿

画像をタップで並べ替え / 『×』で選択解除